Published:2009/7/7 23:13:00 Author:May | From:SeekIC

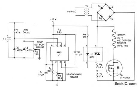
This temperature controller operates as a fiulse snatching device, which allows it to run at its own speed and turn on at the zero crossing of the line frequency. Zero crossing turn-on reduces the generation of line noise transients. TMOS Power FET, Q1, is used to turn on a heater.
Temperature sensor D6 provides a dc voltage proportional to temperature that is applied to voltage-to-frequency converter U1. Output from U1 is a pulse train proportional to temperature offset that is applied to the input of triac optoisolator U2. The anode supply for the triac is a 28 V pk-pk, full-wave rectifted sine wave. The optoisolator ORs the pulse train from U1 with the zero crossing of U2's anode supply, supplying a gate tum on signal for Q1. Therefore, TMOS power FET Q1 can only turn the heater on at the zero crossing of the applied sine wave. The maximum temperature, limited by the sensor and the insulation of the wire, is 130°C for the components shown.
Reprinted Url Of This Article:
http://www.seekic.com/circuit_diagram/Control_Circuit/Proportional_temperature_controller.html
Print this Page | Comments | Reading(3)
Code: