Published:2009/7/24 3:03:00 Author:Jessie | From:SeekIC

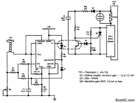
Fig. 13-37 This circuit provides proportional temperature control with optical isolation and synchronized zero crossing. Proportional control is provided by an LM122 timer, although the timing function is not used. Instead, the trigger terminal is held high and the LM122 is used as a high-gain comparator with a built-in reference. R2 sets the temperature to be controlled by R1. R5 and R7 set the width of proportioning band and can be scaled as necessary to alter the band width (larger resistors made the band narrower). The values shown give about a 1℃ band. R4 and C1 set the proportioning frequency, which is about 1 Hz with the values shown. R12, R13, and D2 produce the synchronized zero-crossing feature by preventing Q1 from turning off after the voltage across Q2 has climbed above 2.5 V. Any unregulated supply between 6 and 15 V is satisfactory. National Semiconductor Linear Applications Handbook 1991 p 337.
Reprinted Url Of This Article:
http://www.seekic.com/circuit_diagram/Control_Circuit/Proportional_temperature_controller_1.html
Print this Page | Comments | Reading(3)
Code: