Published:2009/7/9 23:13:00 Author:May | From:SeekIC

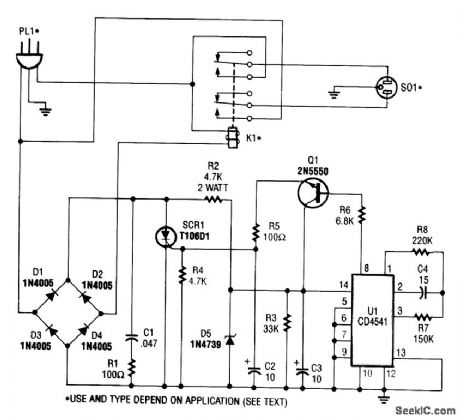
This circuit monitors the power-line (ac) voltage.When a power failure occurs,on restoration of power,the circuit adds a five-minute delay before energizing K1,which protects the compressor against limited low voltage.
U1 is a 16-stage counter with an integral oscillator that is set to divide by 8192. R7, R8, and C4 set the oscillator frequency to about 25 Hz, which produces a total count interval of 300 seconds (5Mnutes). After this time, pin 8 U1 goes high, which forward biases Q1,triggers SCR1,and activates K1. Up to 30 A can be switched.
Reprinted Url Of This Article:
http://www.seekic.com/circuit_diagram/Control_Circuit/Protection_Circuit/COMPRESSOR_PROTECTOR.html
Print this Page | Comments | Reading(3)
Code: