© 2008-2012 SeekIC.com Corp.All Rights Reserved.
Published:2009/6/17 20:36:00 Author:May | From:SeekIC

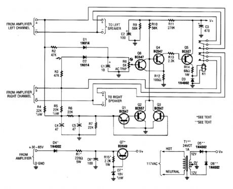
Most of the transistors in this speaker protector function as switches. Normally, Q4, Q5, and K1 are on and the speakers are connected to the amplifier. However, if a large dc voltage appears at an amplifier output, either Q3, or Q1 and Q2 turn on; biasing Q4 off. That action turns Q5 off, de-ener-gizes the relay, and disconnects the speakers from the amplifier. Components D1, D2, and Q6 form the overdrive-protection circuit.
Reprinted Url Of This Article:
http://www.seekic.com/circuit_diagram/Control_Circuit/Protection_Circuit/SPEAKER_PROTECTOR.html
Print this Page | Comments | Reading(3)
Response in 12 hours
© 2008-2012 SeekIC.com Corp.All Rights Reserved.
Code: