Published:2011/10/31 2:22:00 Author:May | Keyword: Timing , automatic AC shutdown | From:SeekIC

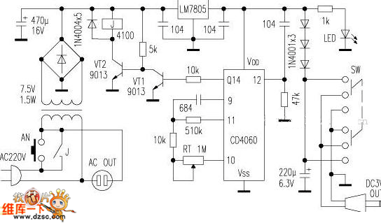
Befeore it gets power, the timing clock generator is reset by the capactor of the pin 12 of IC, and the various output stages are in low potential. Because out-port Q14 outputs low level, the triode VT1 closes, the VT2 is breakover, relay J gets the electricity, then the contacts pull in. AC OUT is the AC output socket, which may serve as the head light, miniature ceiling fan and other AC electric appliances without timing device. The CD4060 integrated circuit has the 14-level binary counting/divider with clock pulse oscillator. Adjusting potentiometer RT can change the fixed time, and the timing time is approximately between 20 second ~4.5 hour.
Reprinted Url Of This Article:
http://www.seekic.com/circuit_diagram/Control_Circuit/Protection_Circuit/Timing_automatic_AC_shutdown_circuit_diagram.html
Print this Page | Comments | Reading(3)
Code: