Published:2009/6/16 2:10:00 Author:May | From:SeekIC

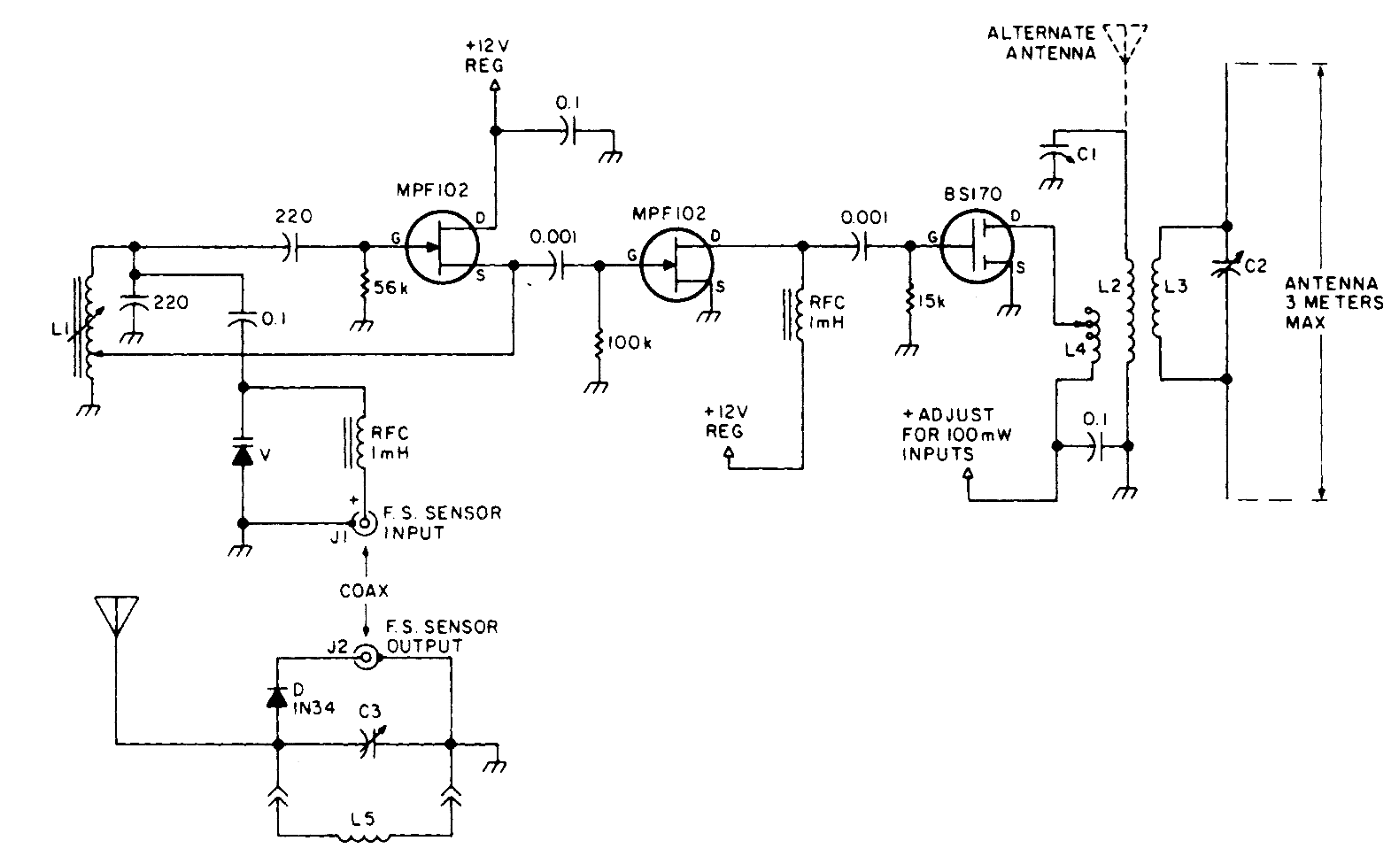
This field strength meter consists of a tuned crystal detector producing a dc output voltage from a transmitted signal. The dc voltage is used to shift the frequency of a transmitter of 100-mW power operating at 1650 kHz. The frequency shift is proportional to the received field strength. This unit has a range of several hundred feet and is operated under FCC part 15 rules (100-mW max power into a 2-m-long antenna between 510 and 1705 kHz).
Reprinted Url Of This Article:
http://www.seekic.com/circuit_diagram/Control_Circuit/REMOTE_FIELD_STRENGTH_METER.html
Print this Page | Comments | Reading(3)
Code: