Published:2009/7/20 23:22:00 Author:Jessie | From:SeekIC

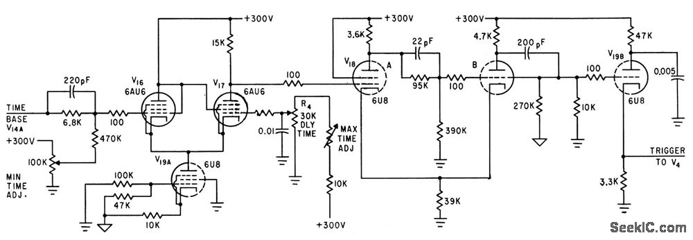
Time base ramp volt-age is fed to trigger pickoff circuit V16-V17-V19A. Delay time potentiometer R4 deter-mines voltage at which V17 conducts. Delayed pulse is fed to trigger-shaping mvbr V18 which feeds strong, fast pulse to V198 to give output for firing thyratron that turns off r-f power.-O. Rich, Jr. and R. V. Hill, R-F Spot Welder Reattaches Retina of Human Eye, Electronics, 34:32, p 160-163.
Reprinted Url Of This Article:
http://www.seekic.com/circuit_diagram/Control_Circuit/RETINA_WELD_TIMER.html
Print this Page | Comments | Reading(3)
Code: