Published:2009/7/24 2:34:00 Author:Jessie | From:SeekIC

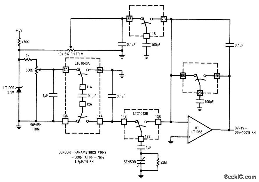
Fig, 13-20 This circuit combines two LTC1043 switched-capacitor building blocks with a capacitive-based humidity transducer (Parametrics #RHS) to provide full signal conditioning for a relative-humidity output. To calibrate, place the sensor in a known 5% relative-humidity environment, and adjust the 10-kΩ 5% RHtrim for a 0.05-V output. Next, place the sensor in a 90% relative-humidity environment and set the 500-Ω 90% RH trim for 900-mV output. Repeat this procedure until both points are fixed. Once calibrated, this circuit is accurate within 2%on the 5 to 90%alative-humidity range.Linear Technology Linear Applications Handbook, 1990.
Reprinted Url Of This Article:
http://www.seekic.com/circuit_diagram/Control_Circuit/Relative_humidity_sensor.html
Print this Page | Comments | Reading(3)
Code: