Published:2011/7/15 22:32:00 Author:Christina | Keyword: Ringing switch, power supply, over-current, protection circuit | From:SeekIC

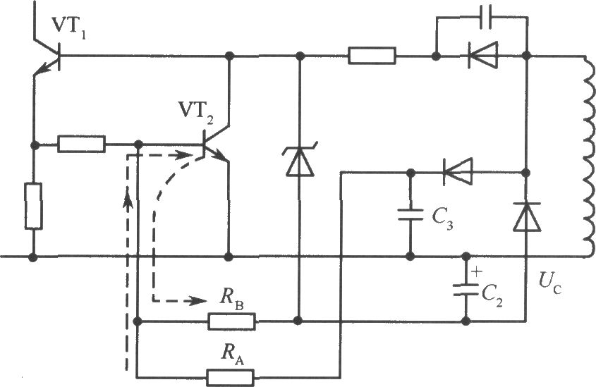
In the ringing current-limit switching power supply, the output current Io has no corresponding relationship with the primary stage current Ic. For the same collector electrode current Ic, with the rise of the input voltage, the Io will increase too. So in the ringing type switching circuit, in addition to use the start protection measures, we also need to set the protection circuit which is as shown in the figure. We add the RA and RB on the base subcircuit of VT2. Because the voltage of C3 is the positive polarity voltage which is proportional to the input voltage, so if the input voltage Vi rises, the current which flows through the resistance RA will increase to accelerate the conduction of VT2.
Reprinted Url Of This Article:
http://www.seekic.com/circuit_diagram/Control_Circuit/Ringing_switch_power_supply_over_current_protection_circuit.html
Print this Page | Comments | Reading(3)
Code: