Published:2009/7/20 3:32:00 Author:Jessie | From:SeekIC

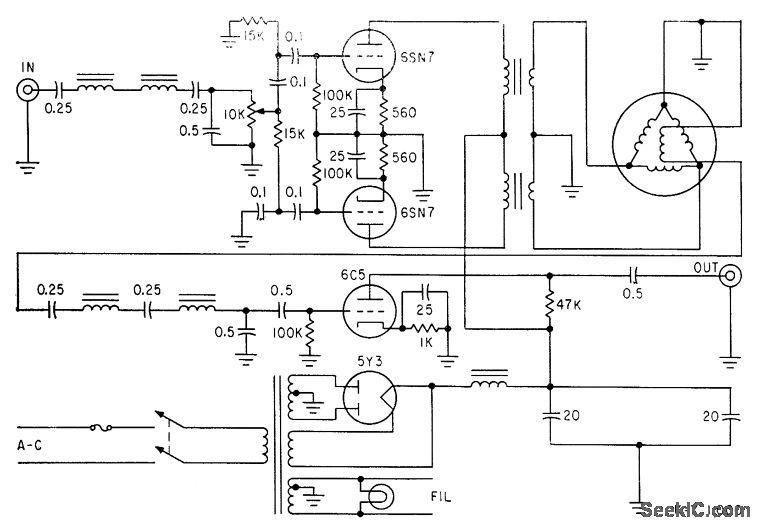
Consists of power supply, inverter, phase-shifting Selsyn, 100-cps filter, and output amplifier, used to vary phase of 100-cps frequency standard output by synchronization with WWV for studies of low-frequency propagation over long distances.-M. M. Newman etal, Sea-Going Lightning Generator, Electronics, 33:30, p 53-55.
Reprinted Url Of This Article:
http://www.seekic.com/circuit_diagram/Control_Circuit/SELF_SYNCHRONIZED_PHASE_SHIFTER.html
Print this Page | Comments | Reading(3)
Code: