Published:2009/7/21 11:04:00 Author:Jessie | From:SeekIC

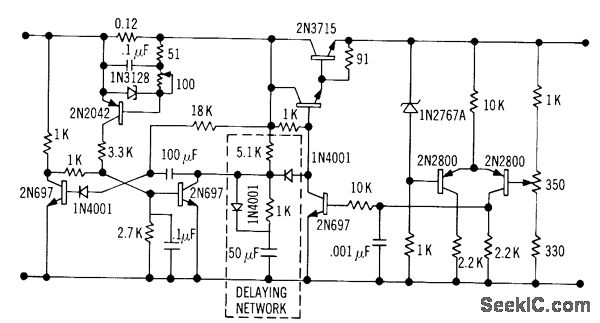
R-C delaying network in dotted box applies drive slowly to series. pass transistor to prevent overload protective circuit from turning off regulator when surge current charges capacitive load. Network does not reduce response time.-J. Takesuye and H. Weber, Silicon Power Transistors Provide New Solutions to Voltage Control Problems, Motorola Application Note AN-163, Aug. 1964.
Reprinted Url Of This Article:
http://www.seekic.com/circuit_diagram/Control_Circuit/SERIES_REGULATOR_WITH_CAPACITIVE_OVER_LOAD_PROTECTION.html
Print this Page | Comments | Reading(3)
Code: