Published:2009/7/21 11:00:00 Author:Jessie | From:SeekIC

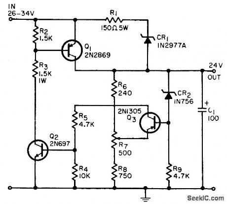
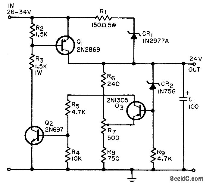
Provides constant 24 V at up to 500 ma and turns itself off when load is shorted. Restarts automatically when short is removed. Regulation is within 1% from no load to 500 ma and with input voltages from 26 to 34 V.-D. E. Wilson, Inexpensive Short-Proof Voltage Regulator, EEE, 12:6, p 64.
Reprinted Url Of This Article:
http://www.seekic.com/circuit_diagram/Control_Circuit/SHORT_PROOF_REGULATOR.html
Print this Page | Comments | Reading(3)
Code: