Published:2009/7/7 2:52:00 Author:May | From:SeekIC

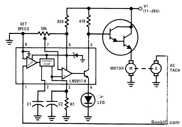
AC tachometer on shaft of DC motor sernves as input for National LM2917N-8 IC acting as shunt-mode regulator with LED indicator. Output of Darling-ton power transistor provides analog drive to motor. As motor speed approaches reference level set by values chosen for R1, C1, and C2, AC current to motor is proportionately reduced so TACH motor comes gradually up to speed and is maintained there without operating in switching mode . Advantage of this arrangement is absence of electric noise normally generated during switching-mode operation.- Linear Applications, Vol. 2, National Semiconductor, Santa Clara, CA, 1976, AN-162 p 10-11.
Reprinted Url Of This Article:
http://www.seekic.com/circuit_diagram/Control_Circuit/SHUNT_MODE_SPEED_CONTROL.html
Print this Page | Comments | Reading(3)
Code: