Published:2009/6/23 4:38:00 Author:Jessie | From:SeekIC

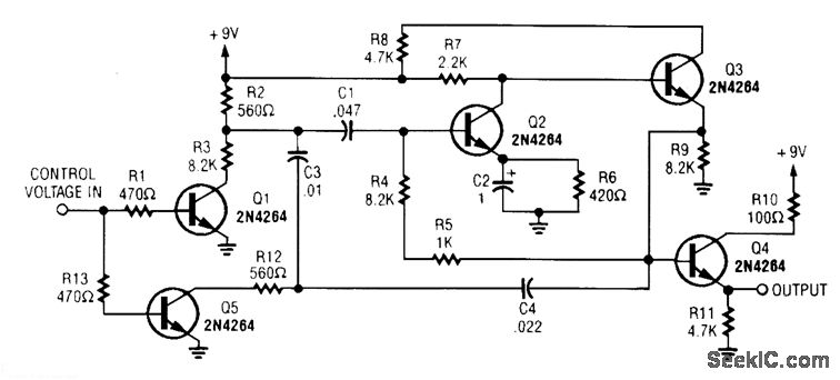
A dc control voltage varies the effective network C4/C3/C1 and R12/R3. Q2/Q3 are the oscillator transistors.
Reprinted Url Of This Article:
http://www.seekic.com/circuit_diagram/Control_Circuit/SINE_WAVE_VCO.html
Print this Page | Comments | Reading(3)
Code: