Published:2009/7/24 4:02:00 Author:Jessie | From:SeekIC

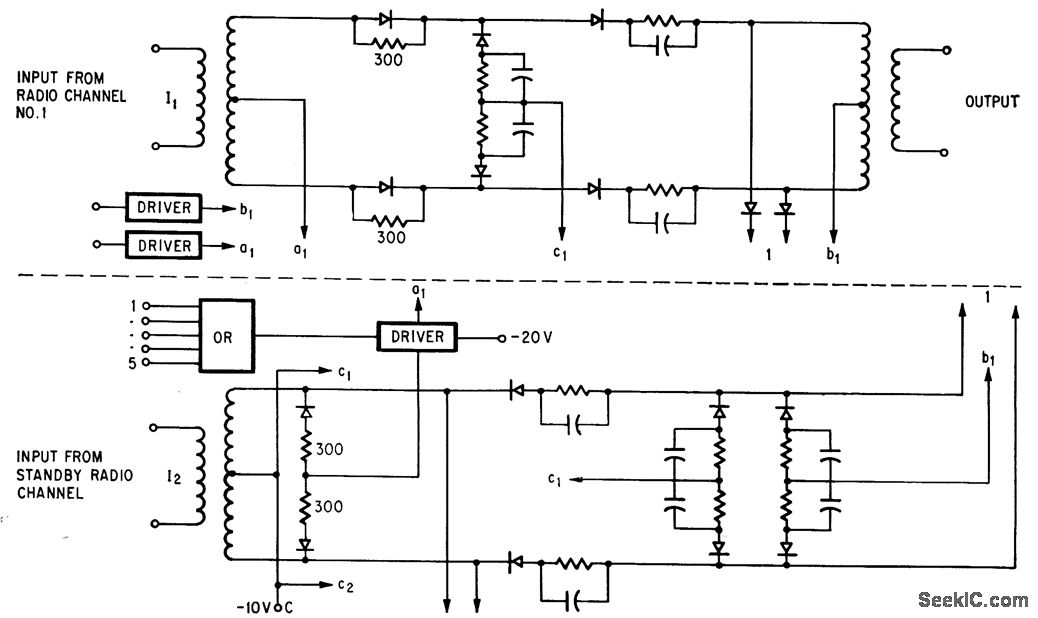
Used in high-speed data transmission system having 15-gc bandwidth. Use of Kita diodes gives transition lime of 20 nsec for break and 40 nsec for restoration, pg compared to 1 millisec for reed relays.-I. Someya, Bidding For World Leadership in Solid State Micro. wave Gear, Electronics, 38:25, p 99-105.
Reprinted Url Of This Article:
http://www.seekic.com/circuit_diagram/Control_Circuit/SOLID_STATE_SWITCHING.html
Print this Page | Comments | Reading(3)
Code: