Published:2012/11/8 23:59:00 Author:muriel | Keyword: SQUARE WAVE DRIVER, FLEXIBLE OUTPUTS | From:SeekIC

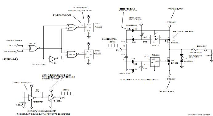
This circuit can produce an output signal ranging from DC to 100KHz. It can source a voltage ranging from 1v to 30v. It can sink a voltage ranging from zero volts to �30v. It can drive up to 200ma of current and can even be switched to a floating tristate output.
Reprinted Url Of This Article:
http://www.seekic.com/circuit_diagram/Control_Circuit/SQUARE_WAVE_DRIVER_HAS_FLEXIBLE_OUTPUTS.html
Print this Page | Comments | Reading(3)
Code: