Published:2009/7/22 1:39:00 Author:Jessie | From:SeekIC

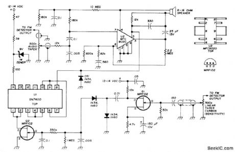
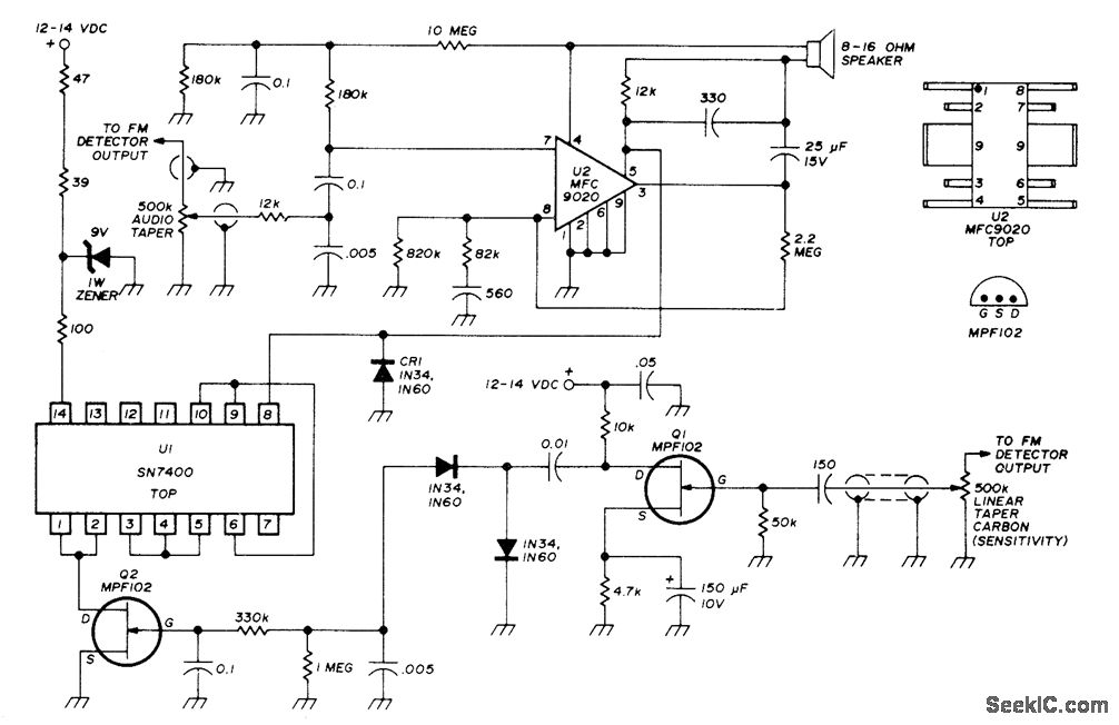
Simple system with sharply de-fined threshold can be added to any FM receiver. Circuit includes conventional IC audio amplifier. Audio is taken from FM detector output by shielded audio line and filtered by U2 to drive loudspeaker. Similar arrangement (below) connects FM detector output to 500K squelch sensitivity control, for amplification by Q1 and rectification. Q2 is turned off at thresh-old level determined by sensitivity control. Q2 then begins logic toggling action through U1.Low on pin 8 of U1 clamps off portion of U2,quieting loudspeaker. Signal carder reverses process, passing audio to loudspeaker. No-signal noise output voltage from FM detector should be at least 0.75 VAC. Circuit eliminates no-signal noise while allowing weakest desired signals to pass.-R. C. Harris, Versatile Squelch-Audio Amplifier for FM Receivers, Ham Radio, Sept. 1974, p 68-69.
Reprinted Url Of This Article:
http://www.seekic.com/circuit_diagram/Control_Circuit/SQUELCH.html
Print this Page | Comments | Reading(3)
Code: