Published:2009/7/15 23:24:00 Author:Jessie | From:SeekIC

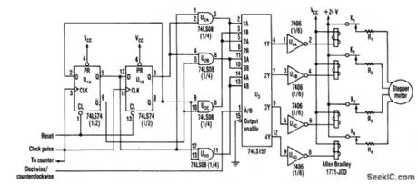
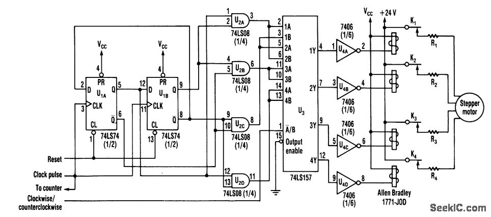
This new circuit uses four chips, with an option of using just three (the flip-flops and AND gates can be combined). The rate of clock pulses determines the motor's rpm. Switching transistors can replace the relays to increase the circuit's efficiency. This circuit drives a stepper motor whose speed depends on clock rate. Standard SS1 LSTTL chips are used. Switching transistors can be used in place of the solid-state relays to improve the circuit's efficiency. This new circuit uses four chips, with an option of using just three (the flip-flops and AND gates can be combined). The rate of clock pulses determines the motor's rpm. Switching transistors can replace the relays to increase the circuit's efficiency. This circuit drives a stepper motor whose speed depends on clock rate. Standard SS1 LSTTL chips are used. Switching transistors can be used in place of the solid-state relays to improve the circuit's efficiency.
Reprinted Url Of This Article:
http://www.seekic.com/circuit_diagram/Control_Circuit/STEPPER_MOTOR_SPEED_AND_DIRECTION_CONTROLLER.html
Print this Page | Comments | Reading(3)
Code: