Published:2009/7/21 10:03:00 Author:Jessie | From:SeekIC

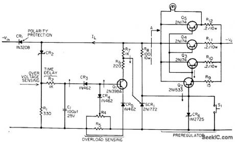
Uses signal from Q1 to trigger SCR1, which turns off series-pass transistor when overload reaches 15 amp. Will also provide limiting of output voltage at 25 V, input overvoltage protection at 32 V, and input reverse-polarity protection by CRL. -J. J. Rado, Versatile SCR Protection for Power Supplies, EEE, 13:8, p 56-62.
Reprinted Url Of This Article:
http://www.seekic.com/circuit_diagram/Control_Circuit/SUPPLY_OVERLOAD_AND_REVERSE_POLARITY_PROTECTION.html
Print this Page | Comments | Reading(3)
Code: