© 2008-2012 SeekIC.com Corp.All Rights Reserved.
Published:2009/7/15 4:59:00 Author:Jessie | From:SeekIC

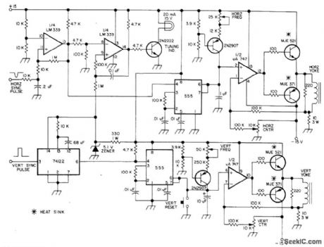
Uses two 555 timers. one as oscillator and other as linear sawtooth generator,Adjust R4 so oscillator period is slightly longer than interval between sync pulses. When sync is lost. oscillator runs very close to correct frequency and locks in again instantly on first good sync pulse. Circuit also has pulse stretcher, along with lamp driver that operates from horizontal sync pulses for use as tuning indicator,-R,L, Anderson. 555 Timer Sweep Circuit for SSTV 73 Magazine, May1976, p 134-136.
Reprinted Url Of This Article:
http://www.seekic.com/circuit_diagram/Control_Circuit/SWEEP_FOR_SSTV__MONITOR.html
Print this Page | Comments | Reading(3)
Response in 12 hours
© 2008-2012 SeekIC.com Corp.All Rights Reserved.
Code: