Published:2012/11/19 1:38:00 Author:muriel | Keyword: Security Monitor | From:SeekIC

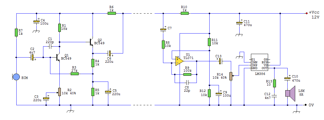
A remote listening circuit. The area to be monitored is connected via a cable and allows remote audio listening.
Reprinted Url Of This Article:
http://www.seekic.com/circuit_diagram/Control_Circuit/Security_Monitor.html
Print this Page | Comments | Reading(3)
Code: