Published:2012/11/8 23:57:00 Author:muriel | Keyword: Reduce Input Ripple, All Charge Pumps | From:SeekIC

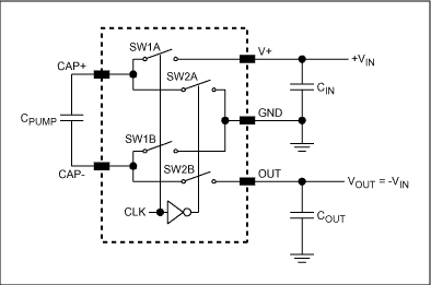
Charge pumps are a form of DC-DC converter that rely on capacitors instead of inductors for energy storage and transfer. The absence of inductors makes them attractive in situations requiring a low-power auxiliary supply (output currents up to about 150mA). They use less circuit-board area, offer minimal component height, and are easy to use.Charge pumps can have regulated or unregulated outputs. An unregulated charge pump either doubles or inverts the voltage that powers it and the output voltage is a function of the supply voltage. A regulated charge pump either boosts or inverts the supply voltage. Its output voltage is independent of the supply.Techniques that reduce capacitor size and optimize output current—fast switching speed and low-on-resistance switches—also produce noise and transient ripple at the input supply pin. Noise can propagate back along the input supply pins, creating problems for crystal-controlled oscillators, VCOs, and other sensitive circuits with poor power-supply rejection. This article focuses on methods for reducing the noise.
Reprinted Url Of This Article:
http://www.seekic.com/circuit_diagram/Control_Circuit/Simple_Methods_Reduce_Input_Ripple_for_All_Charge_Pumps.html
Print this Page | Comments | Reading(3)
Code: