Published:2011/7/25 20:20:00 Author:Christina | Keyword: Simple, infrared ray, control, lighting switch | From:SeekIC

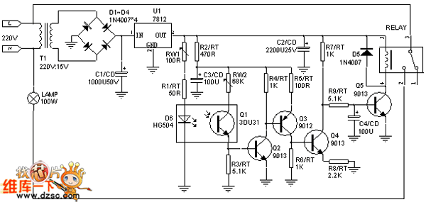
When you connect the power supply, the infrared emitting diode d6 sends out the infrared ray, and the phototransistor q1's c-e pole is in the low resistance state under the infrared light irradiation, and the q2's base electrode b is in the high level state, q2 conducts. Then q3 and q4 conduct. q5's base electrode b has the low level and is in the cut-off state because the q4 is conducted, the relay will not operate. When the person or object cuts off the infrared beam of d6, the q1's c-e pole is in the high level state, then q2, q3, q4 cut off, q5 conducts, the relay operates to turn on the light.
Reprinted Url Of This Article:
http://www.seekic.com/circuit_diagram/Control_Circuit/Simple_infrared_ray_control_lighting_switch_circuit.html
Print this Page | Comments | Reading(3)
Code: