Published:2009/7/14 3:49:00 Author:May | From:SeekIC

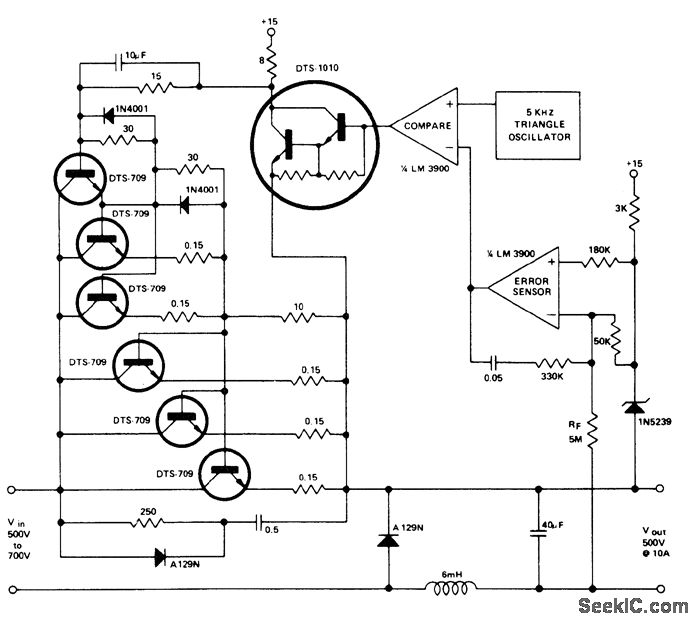
Six Delco DTS-709 transistors are connected in progressive Darlington configuration to provide stable and efficient switching at high voltages. Can be operated from 480-V three-phase full-wave rectified line to minimize filter cost. Control circuit uses one LM3900 IC operating from isolated 15-V supply, along with 5-kHz triangle oscillator and error sensor feeding into comparator. In power stage, one DTS-709 drives two DTS-709s which drive three DTS-709s. Efficiency is better than 90% for all loads above 500 W.- Economical 5 kW Switching Regulator Using DT'S-709 Transistors, Delco, Kokomo, IN, 1974, Application Note 56.
Reprinted Url Of This Article:
http://www.seekic.com/circuit_diagram/Control_Circuit/Switch_Control/5_kW_SWITCHING.html
Print this Page | Comments | Reading(3)
Code: