Published:2009/6/18 22:40:00 Author:May | From:SeekIC

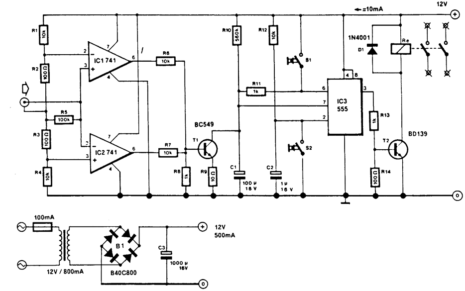
This circuit will switch off the line supply to audio or video equipment if there has been no input signal for about 2 seconds. S1 provides manual operation and S2 acts as a reset. This circuit allows for time to change a tape or compact disc. About 50 mV of audio signal is necessary.
Reprinted Url Of This Article:
http://www.seekic.com/circuit_diagram/Control_Circuit/Switch_Control/AUDIO_CONTROLLED_MAINS_SWITCH.html
Print this Page | Comments | Reading(3)
Code: