Published:2009/7/8 22:15:00 Author:May | From:SeekIC

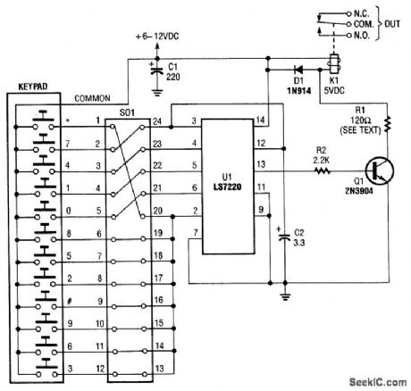
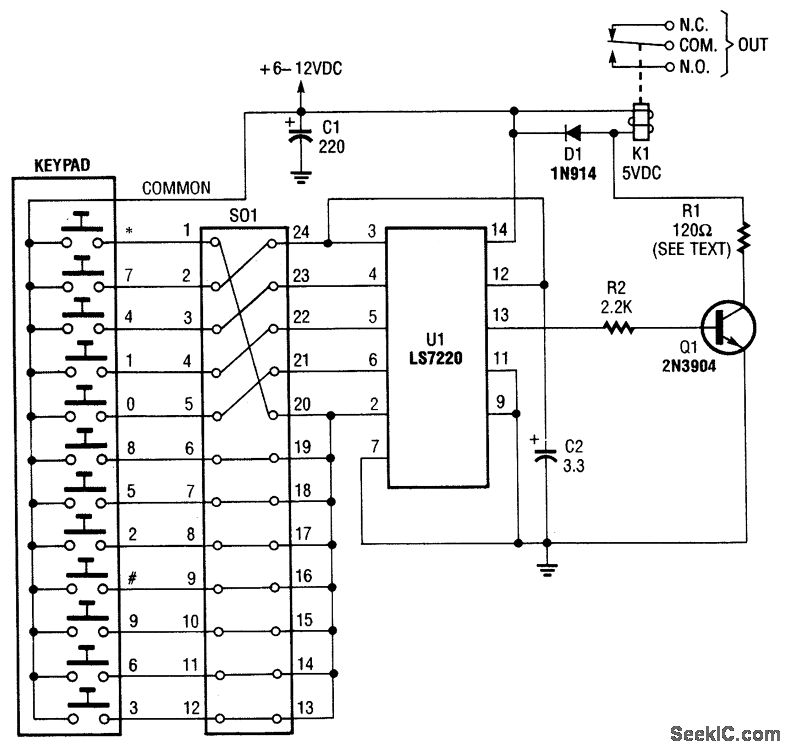
A keypad enters a four-digit access code, which is programmed via jumpers on a 24-pin plug-in header and socket. U1 is an LST220, which detects a four-digit sequential data input. When the correct data is entered into the keyboard, pin 13 of U1 goes high, which activates Q1 and K1. K1 drives an external electric lock solenoid, etc.
Reprinted Url Of This Article:
http://www.seekic.com/circuit_diagram/Control_Circuit/Switch_Control/DIGITAL_ENTRY_LOCk.html
Print this Page | Comments | Reading(3)
Code: