© 2008-2012 SeekIC.com Corp.All Rights Reserved.
Published:2009/7/13 20:39:00 Author:May | From:SeekIC

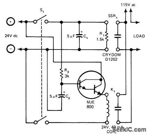
Developed for use in computdrized equipment to prevent generation of severe noise spikes if contact closure can occur at any point in AC cycle. Closing S1 gates solid-state relay SSR1, which noiselessly switches load at next zero crossing. During this time, C2 charges through R2, After time T = 3R2C2, MJE800 Darlington is turned on, pulling in relay K1 to follow up SSR1 with hard contacts.When S1 is later opened, K1 drops out immediately but C1 discharges through gate of SSR1 to hold it on for about T = 6R1C1. Load is then switched off at next zero crossing after this delay.-E. Woodward, This Circuit Switches AC Loads the Clean Way, EDN Magazine, Nov. 20, 1975, p 160 and 162.
Reprinted Url Of This Article:
http://www.seekic.com/circuit_diagram/Control_Circuit/Switch_Control/PERFECT_AC_SWITCH.html
Print this Page | Comments | Reading(3)
Response in 12 hours
© 2008-2012 SeekIC.com Corp.All Rights Reserved.
Code: