Published:2011/10/23 20:58:00 Author:May | Keyword: Password Electronic Switch | From:SeekIC

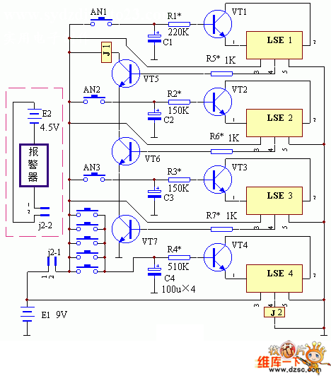
The working principle of this device is shown in the diagram. This password electronic switchhas three unlock buttons, and it also has the timelimiting circuit, error lock and electronic alarm circuit. It can make relay J1 excited pull in only by pressing unlock buttons AN1, AN2, AN3 correctly. The pick-up time is determined by the value of R1 and C1. In the diagram, transistors VT5, VT6, VT7 are cascaded into an AND gate circuit. When one of the three transistorsis cut off, the relay J1 will release. The five buttons AN1-AN8 are spliced into an OR gate logic circuit. It can cause the breaking over of transistor VT4. Then LSE's pin 1 and 2are broken over, and its pin 4 outputs high level, and relay J2 is excited and pulled in. Its locking time is determined by the value of R4 and C4.
Reprinted Url Of This Article:
http://www.seekic.com/circuit_diagram/Control_Circuit/Switch_Control/Password_Electronic_Switch_Circuit_Diagram.html
Print this Page | Comments | Reading(3)
Code: