Published:2012/9/25 1:04:00 Author:muriel | Keyword: Power switch,infrared,proximity sensor | From:SeekIC



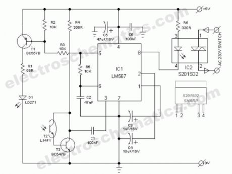
The power switch with infrared proximity sensor is intended for the recognition of obstructions at distances of a few millimetres to a few centimetres. This compact sensor switch can be used to open a water tap via a solenoid valve. In our circuit, the proximity sensor assembly is built from a discrete infrared light emiting diode (LD271-from Siemens/Osram) and a phototransitor (L14F1). A solid-state relay (S201S02-from Sharp) at the output of the circuit enables larger ac mains operated loads (for instance, the solenoid valve) to be switched.
How the infrared switch is working
At the heart the circuit is one renowned phase locked loop tone decoder chip (LM567 from NSC). When the pulsed infrared light signal from D1 is reflected by a nearby object, phototransistor T2 -through T3- provides a signal to pin 3 of IC1. If the signal frequency lies within the same band as that of the internal generator, output terminal (pin8) of IC1 is connected to earth, where upon LED in the solid-state relay (IC2) lights and the relay is energised.
Infrared Power Switch Circuit Diagram
Infrared proximity sensor compornents and parts
Reprinted Url Of This Article:
http://www.seekic.com/circuit_diagram/Control_Circuit/Switch_Control/Power_switch_with_infrared_proximity_sensor.html
Print this Page | Comments | Reading(3)
Code: