Published:2009/6/24 3:13:00 Author:May | From:SeekIC

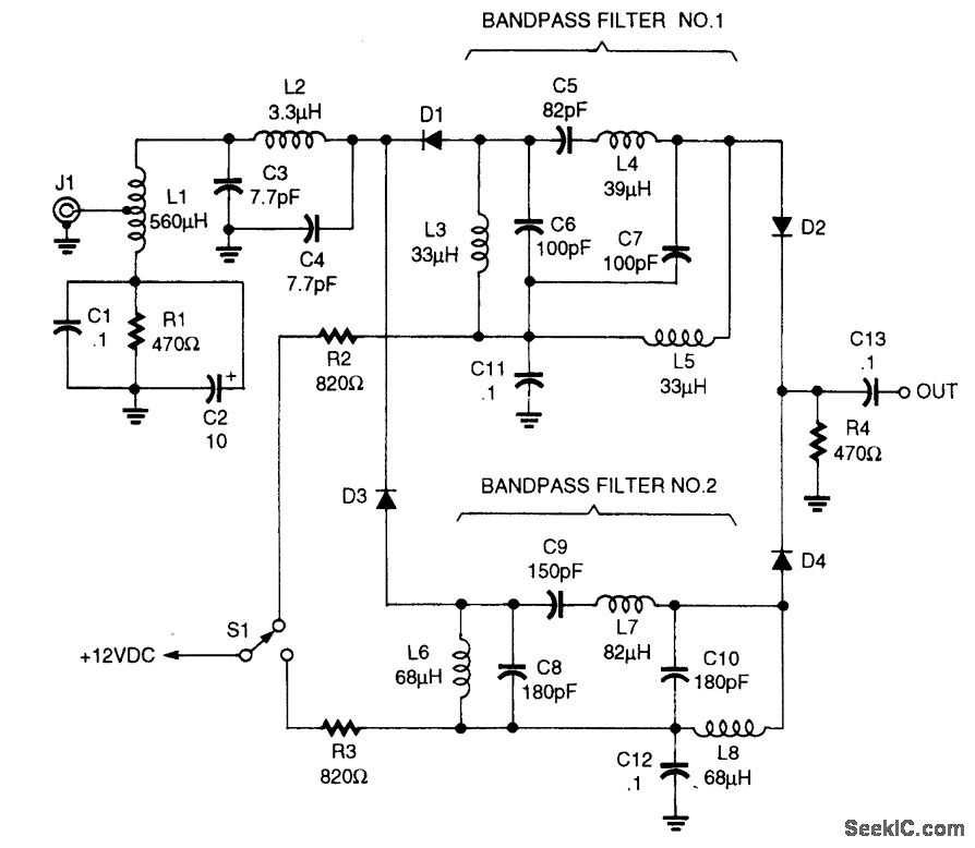
Eight-band receiver front-end selection can be accomplished by using PIN diode switches
Reprinted Url Of This Article:
http://www.seekic.com/circuit_diagram/Control_Circuit/Switch_Control/RECEIVER_BANDSWITCHING.html
Print this Page | Comments | Reading(3)
Code: