Published:2009/7/14 3:29:00 Author:May | From:SeekIC

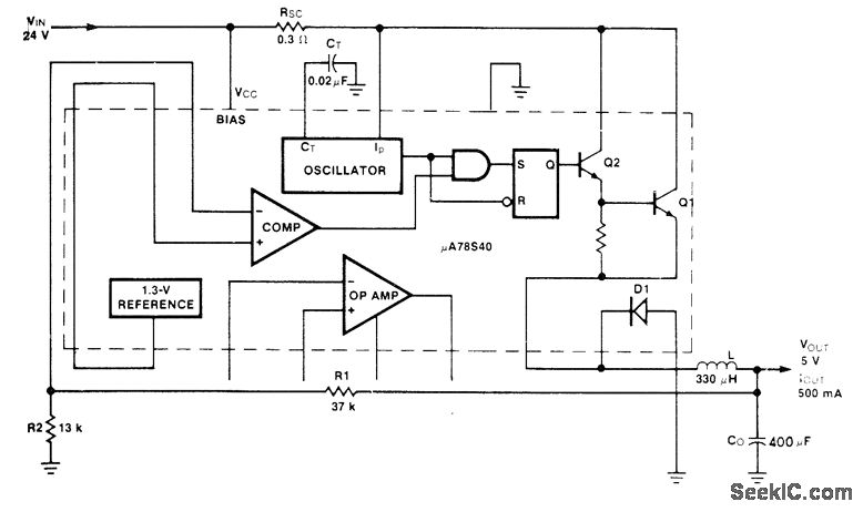
Uses Fairchild μA78S40 switching regulator having variety of internal functions that can provide differing voltage step-up, step-down, and inverter modes by appropriately connecting external components. Connections shown provide step-down from 24 V to 5 V at 500 mA with 83% efficiency. Applications include running TTL from 24-V battery. Output ripple is less than 25 V. Article gives design equations.-R. J. Apfel and D. B. Jones, Universal Switching Regulator Di-versifies Power Subsystem Applications, Computer Design, March 1978, p 103-112.
Reprinted Url Of This Article:
http://www.seekic.com/circuit_diagram/Control_Circuit/Switch_Control/REDUCING_24_V_TO_5_V.html
Print this Page | Comments | Reading(3)
Code: