Published:2009/7/11 3:27:00 Author:May | From:SeekIC




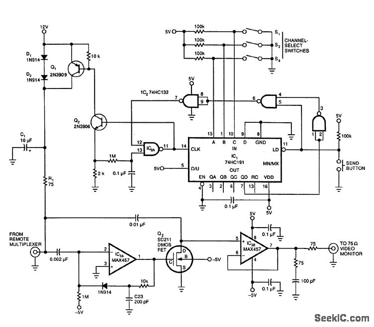
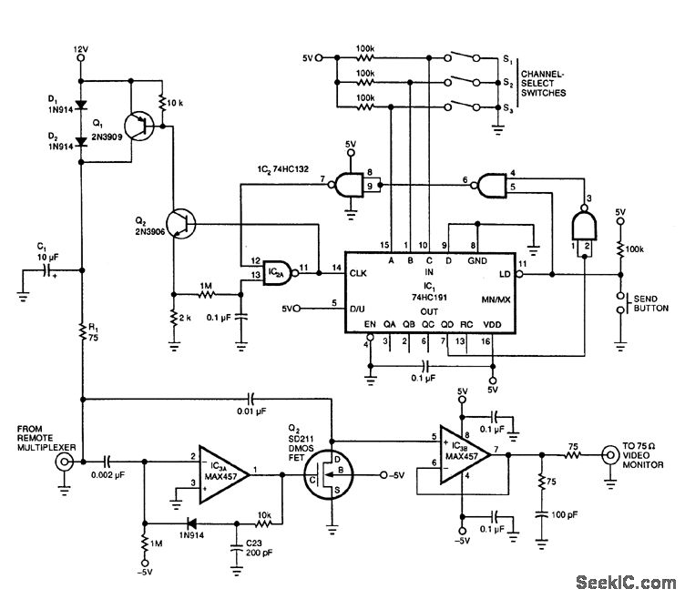
The interface end of Fig. 96-2(a)'s circuit deliver 10 V down the cable, pulses the supply voltage to transmit channel-change commands, and buffers the received video signal.The multiplexer circuit in Fig. 96-2(a) receives power and control signals over the coaxial cable, while driving the cable with the currently selected video signal.The interface circuit (Fig. 96-2(b)) delivers 10 V to the cable and pulses the supply voltage to select one of 8 channels. When the send button is depressed, a digital burst of 1.2 V amplitude (negative) is superimposed on the 12-V line (as a voltage drop). This does not affect the video signal. The multiplexer circuit (Fig. 96-2(c)) consists of a multiplexer and an amplifier. The multiplexer is a Maxim MAX455. The digital code on the supply line is picked off by A1, IC3A, and interfaced to counter IC2, which drives the multiplexer to select the desired video channel.
Reprinted Url Of This Article:
http://www.seekic.com/circuit_diagram/Control_Circuit/Switch_Control/REMOTE-CONTROLLED_SWITCHER.html
Print this Page | Comments | Reading(3)
Code: