Published:2009/7/10 3:20:00 Author:May | From:SeekIC

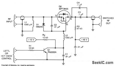
This rf power switch operates at 1.7 MHz with a 50-V Source and load.Its on loss is 0.2 dB and its off isolation is 30 dB.It provides 40-W PEP,45 VPEAK and 0.9 APEAK. The control input can come from CMOS ,TTL,LS,etc.,to turn on Q1,which turns on Q2,a TMOS MTP3N35.
Reprinted Url Of This Article:
http://www.seekic.com/circuit_diagram/Control_Circuit/Switch_Control/RF_POWER_SWITCH.html
Print this Page | Comments | Reading(3)
Code: