Published:2009/7/13 4:51:00 Author:May | From:SeekIC

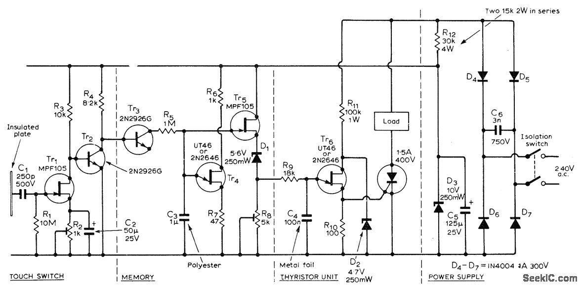
Finger on insulated metal plate applies small AC voltage (picked up by body) to FET Tr1 for amplification, to produce line-frequency square wave across R4 for application to memory section Tr3-Tr5. Charging of C3 through Tr3 and R5 produces DC output voltage across R8 that is fed to UJT Tr6 for triggering thyristor. C4 is discharged at about 10-ms intervals by Tr6 which operates from rectified AC line. For high voltage across R8, such as 4 V, thyristor is triggered early in AC cycle and maximum power is supplied to load. Diodes D4-D7 ensure that control is provided over both positive and negative half-cycles of line. The longer a finger is held on touch switch, the greater is the voltage across R8 and the more current there is through load. Removing finger turns off load, which can be lamps or other electric equipment.-R. Kreuzer, Touch-Switch Controller, Wireless World, Aug. 1971, p 389.
Reprinted Url Of This Article:
http://www.seekic.com/circuit_diagram/Control_Circuit/Switch_Control/TOUCH_SWITCH_3.html
Print this Page | Comments | Reading(3)
Code: