Published:2009/7/14 1:27:00 Author:May | From:SeekIC

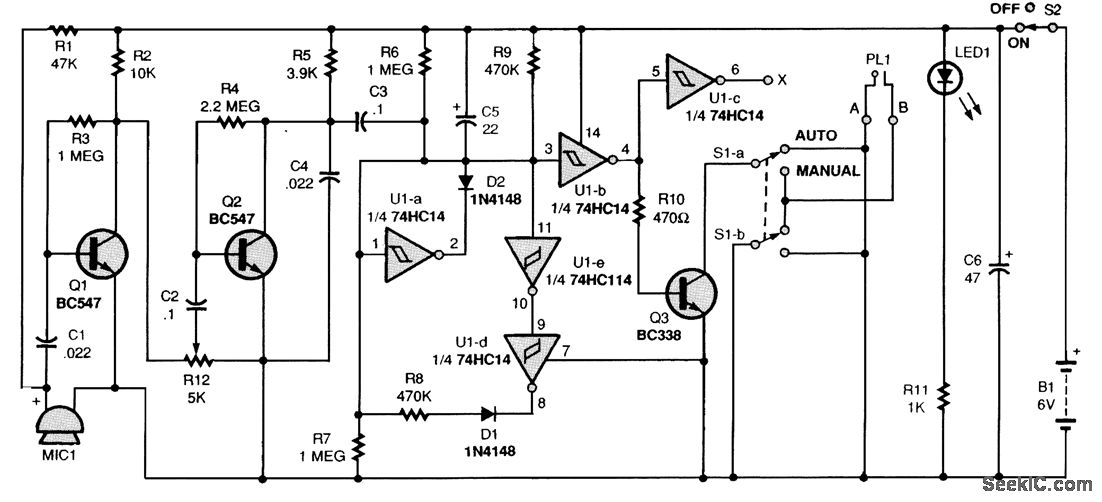
A schematic of the tape recorder switch is shown The circuit can be powered by B1, which is four AA batteries in series or any 6-Vdc supply. Audio signals from the electret Microphone,MIC1,are coupled via capacitor C1 to two audio-amplification stages centered around transistors Q1 and Q2 A 5000-Ω Potentiometer, R12,provides a sensitivity control that sets the audio level at which the switch will activate a tape recorder The audio input to the digital switching section of the circuit is biased at half the supply voltage by two 1-percent,1-MΩ,metal-film resistors (R6 and R7) Integrated Circuit U1 is a 74HC14 hex Schmitt-trigger inverter. With a 6-V power supply,the Schmitt inverter gates will have a l-V hysteresis gap between 2.2 and 3.2 V That means that the input to a Schmitt inverter must rise above 3.2V for the output to go low; but must fall below 2.2V for the output to return to a high,The low on pin 3 of U1-b in the Presence of audio is presented to pin 11 of U1-e and ends up at pin 8 of U1-d That will pull pin 1 low in the absence of an audio signal from the microphone,making pin 2 high Diode D2 blocks the discharging of C5 through its original charging path, so C5 starts to discharge through R9. After that delay, the voltage at pin 3 rises above 3.2 V, thus removing the connection from terminal A to ground and turning off the tape recorder. A continuous audio input to pin 1 will hold pin 4 high, but soon as it ceases, the time-out process begins. When power is applied to the circuit using switch S2, LED1 lights. However, if the ground connection to R11 is removed, and that end of the resistor is then connected to terminal X (pin 6 of U1-c), the LED will instead light only when the output of the circuit is active.
Reprinted Url Of This Article:
http://www.seekic.com/circuit_diagram/Control_Circuit/Switch_Control/VOICE_ACTIVATED_TAPE_RECORDER_SWITCH.html
Print this Page | Comments | Reading(3)
Code: