Published:2009/7/14 4:47:00 Author:May | From:SeekIC

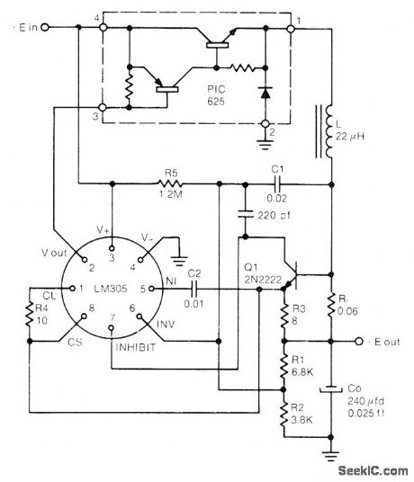
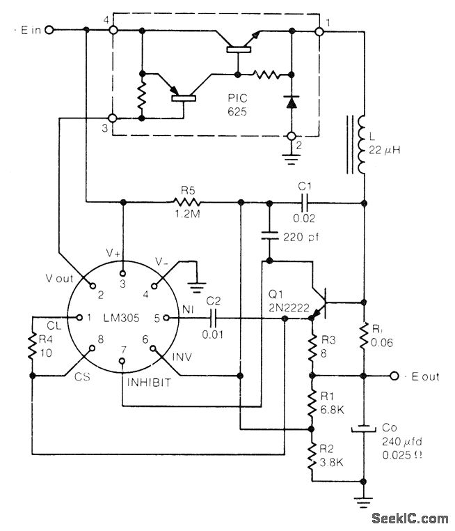
Unitrode PIC625 hybrid power switch provides switching action for LM305 regulator at switching speeds up to 100 kHz for input voltage range of 20-40 V. Circuit operates in fixed OFF-time mode that makes output ripple independent of input voltage. Q1 provides current-limiting action.- Switching Regulator Design Guide, Unitrode, Watertown, MA, 1974, U-68A, p 7.
Reprinted Url Of This Article:
http://www.seekic.com/circuit_diagram/Control_Circuit/Switch_Control/_5_V_SWITCHING_AT_10_A.html
Print this Page | Comments | Reading(3)
Code: