Published:2009/7/24 23:28:00 Author:Jessie | From:SeekIC

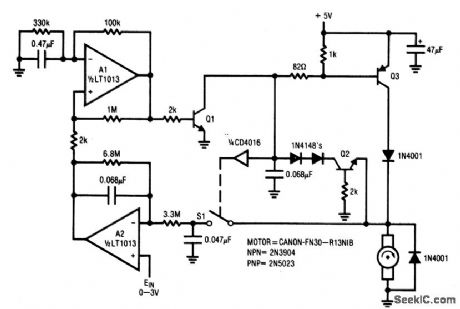
This circuit is particularly applicable to digitally controlled systems in robotic and X-Y positioning applications. The circuit controls from 20 rpm to full speed (with good transient response under all shaft conditions) by sensing the motor's back EMF to determine speed. The difference between the speed and a setpoint is used to close a sampled loop around the motor. A1 generates a pulse train. When the A1 output is high, Q1 is biased, Q3 turns off, and the motor back EMF appears after the inductive flyback stops, During this period, the S1 (a switch within the CD4016) input is turned on, and the 0.047-μF capacitor charges to the back EMF value. A2 compares this value with the setpoint, and the amplifier difference changes the A1 duty cycle, thus controlling motor speed. The setpoint is controlled by a -3-V signal (Ein) at the A2 noninverting input.
Reprinted Url Of This Article:
http://www.seekic.com/circuit_diagram/Control_Circuit/TACHLESS_MOTOR_SPEED_CONTROLLER.html
Print this Page | Comments | Reading(3)
Code: