Published:2009/7/20 22:26:00 Author:Jessie | From:SeekIC

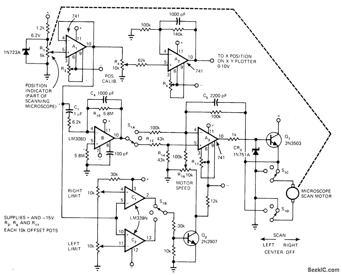
Developed to provide speed control for motor enclosed in such a way that tachometer cannot be used for feedback Position pot R1 and differentiator B substitute for tachometer in controlling rate of scanning-microscope eyepiece used for measuring CRT line width. Buffer A1 feeds X input of XY plotter through opamp A2, and also feeds differentiator B and limit-detector voltage comparator C1-C2. S1 switches A3 between inverting and noninverting operation each time scanning direction changes, to keep feedback negative.-H. F. Stearns, Differentiator and Position Pot Sub for Tachometer, EDN Magazine, Aug. 5, 1977, p 50-52.
Reprinted Url Of This Article:
http://www.seekic.com/circuit_diagram/Control_Circuit/TACHOMETERLESS_SERVO.html
Print this Page | Comments | Reading(3)
Code: