Published:2009/7/12 22:54:00 Author:May | From:SeekIC

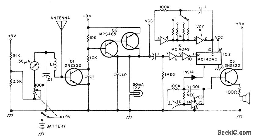
Switch gives choice of intervals from 0.5 to 5 min after going on air, before timeout alarm tone sounds. Circuit includes field-strength meter and on-the-air Iight. Releasing mike button for about 1 s resets timer, which consists of MC14049 hex inverter and MC14040 12-bit ripple counter. L1 is 3 tums No. 20 wire on 5/16-in form. Timing resistor values are 47Kfor 0.5 min, 100K for 1, 220K for 2, 390K for 3, and 510K for 5 min.-B. Fette, An FM Gadget, 73 Magazine, April1977, p 154-155.
Reprinted Url Of This Article:
http://www.seekic.com/circuit_diagram/Control_Circuit/TALK_TlMER.html
Print this Page | Comments | Reading(3)
Code: