Published:2013/2/25 20:15:00 Author:muriel | Keyword: TEC Temperature Controller | From:SeekIC

Reprinted Url Of This Article:
http://www.seekic.com/circuit_diagram/Control_Circuit/TEC_Temperature_Controller.html
Print this Page | Comments | Reading(3)
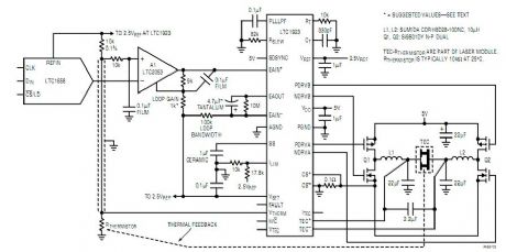
Code: