Published:2009/7/6 20:59:00 Author:May | From:SeekIC

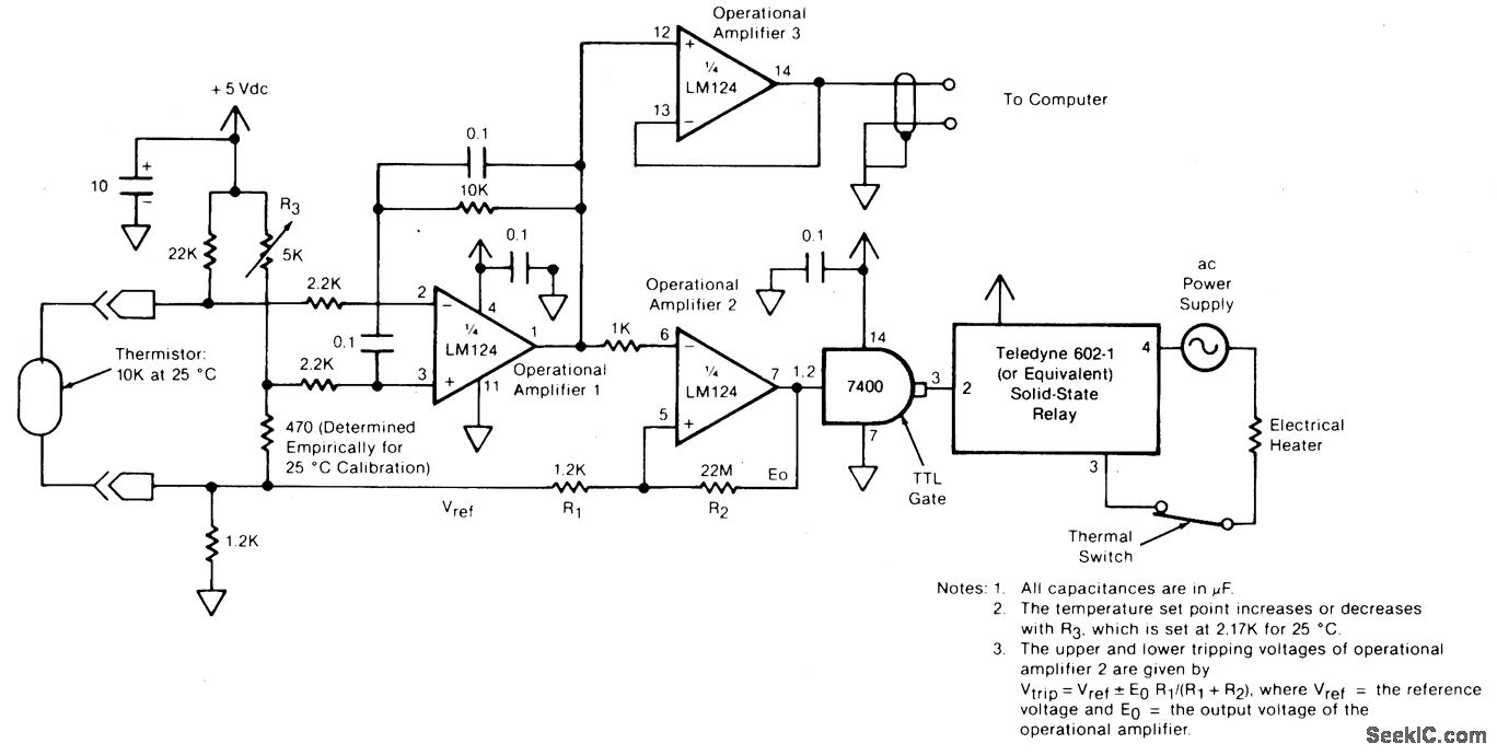
The circuit switches the current to an electrical heater on and off to maintain the temperature of a room at 25 ±0.5℃. The temperature sensor is a thermistor which provides a differential input (for reduced noise) to an operational amplifier. A 5 kilohm potentiometer is used to adjust the set point through a voltage divider; a value of 2.17 kilohms yields the 25℃ setting. A second operational amplifier is connected as an inverting differential-input comparator. The output of operational amplifier 2 controls the electrical heater through a zero-crossing solid-state relay. A transistor/transistor-logic (TTL) gate adjusts the output to the proper level for the relay. A thermal switch is placed in series with the heater and the ac supply for safety in case of thermal runaway. A third operational amplifier monitors the output of the thermistor, providing a signal to a computer for data logging.
Reprinted Url Of This Article:
http://www.seekic.com/circuit_diagram/Control_Circuit/TEMPERATURE_CONTROLLING_CIRCUIT.html
Print this Page | Comments | Reading(3)
Code: