Published:2009/7/21 20:38:00 Author:Jessie | From:SeekIC

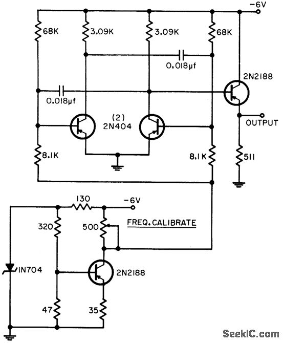
Designed for range of -70 to +70℃, for which circuit produces frequency change of 1.5 kc. Uses temperature-sensitive base-to-emitter voltage of transistor, which varies linearly with temperature, as transducer for voltage-controlled oscillator based on astable mvbr.-G. F. Ingle, Using Transistors for Temperature Measurement, EEE, 11:8, p 53-55.
Reprinted Url Of This Article:
http://www.seekic.com/circuit_diagram/Control_Circuit/TEMPERATURE_TELEMETER_FOR_BALLOON.html
Print this Page | Comments | Reading(3)
Code: