Published:2009/7/22 23:58:00 Author:Jessie | From:SeekIC

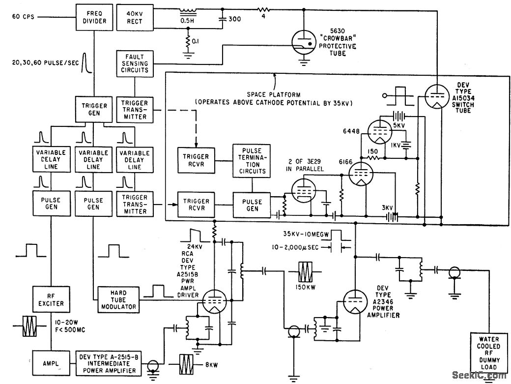
If arc develops in protected A2346 tube, ignitron crowbar circuit grounds power supply in less than 5 microsec. Keying circuits operate at 35-kv plate voltage of tube under lest, applied in pulses 10 to 2,000 microsec wide through switch tube. Peak plate current is almost 300 amp during 5-megcwall output test. -G. Flynn, Super-Power Electron Tube for UHF Band, Electronics, 33:15, p 70-72.
Reprinted Url Of This Article:
http://www.seekic.com/circuit_diagram/Control_Circuit/TESTING_300_KW_UHF_TUBE.html
Print this Page | Comments | Reading(3)
Code: