Published:2009/7/20 1:37:00 Author:Jessie | From:SeekIC

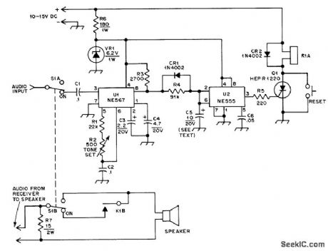
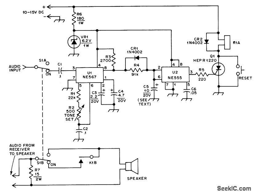
Uses NE567 PLL and 555 timer to activate muted monitoring receiver until alerting audio tone of correct frequency and duration is received. Can be applied to almost any receiver for weather emergency alert warnings, paging calls, and similar services without having to listen continously to other traffic on channel, if received tone is within bandwidth of tone decoder, output of U1 goes nearly to zero and C5 starts to discharge through R4. When voltage at pins 2 and 6 of U2 reaches one-third of supply voltage, output of U2 goes high and triggers SCRQ1, energizing 12-V relay K1. Values shown for C4 and C5 give 1-s delay, which means triggering tone must be on at least 1 s. Once SCR is triggered, it holds relay on even after tone ceases. Pushbutton switch shorts SCR and releases relay when reset is desired. Zener provides regulated 6.2 V required for decoder. Values shown for R1, R2, and C2 give response to 450-Hz tone. Avoid use of Touch-Tone frequency, to prevent accidental triggering by those using Touch-Tone system.-J. S. Paquette, A Time-Delayed Tone Decoder, QST; Feb. 1977, p 16-17.
Reprinted Url Of This Article:
http://www.seekic.com/circuit_diagram/Control_Circuit/TIMED_TONE_DECODER.html
Print this Page | Comments | Reading(3)
Code: