Published:2009/7/13 22:07:00 Author:May | From:SeekIC

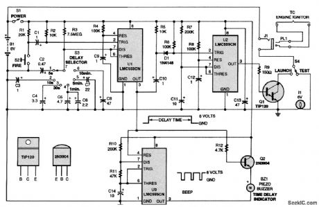
The circuit, which gives a choice of six delay settings, consists of three 555 oscillator/timers (U1 to U3), a pair of transistors (Q1 and Q2), four switches (S1 to S4), a piezoelectric buzzer (BZ1), and a few support components. Power for both the control circuit and the rocket-engine igniter is provided by a 6-V power source that is composed of four AA-cell alkaline batteries. Closing switch S1 feeds power to the launch-control circuit, but does not initiate a launch sequence. A pair of series RC circuits(R4-C9 and R8-C12, respectively) are used to debounce the RESET inputs (pins 4) of U1 and U2 (a pair of 555 oscillator/timer ICs). When S2 is closed, C1's negative terminal is connected to ground through the switch, momentarily pulling pin 2 of U1 (which is configured as a monostable multivibrator, or one-shot) low, activating it. Once triggered, U1's output goes high for an interval that is determined by R3 and one of six timing capacitors (C2 through C8). The timing capacitor is selected via DELAY SELECTOR switch S3. The high output of U1 at pin 3 causes Q2 to turn on, allowing the piezoelectric buzzer BZ1 to turn on. Monostable U1's output is also fed to the RESET input of U3 at pin 4, causing it to oscillate with a duty cycle of about 75 percent. As long as the output of U1 is high and the astable is oscillating, BZ1 beeps once every 4 s. The resistor discharges coupling capacitor C10 whenever U1's output goes high. At the end of the selected time delay, U1's output goes low.That low is coupled through C10 and D1 to the TRIGGER input (pin 2) of U2. Components R7 and C11 set U2's high-output interval to approximately 3 s. During that 3-s interval, U2's high output at pin 3 is fed to Darlington transistor Q1 through R9. With S4 in the LAUNCH position, Q1 grounds one end of the engine igniter, effectively connecting it to the battery's negative terminal.
Reprinted Url Of This Article:
http://www.seekic.com/circuit_diagram/Control_Circuit/TIME_DELAYED_MODEL_ROCKET_LAUNCH_CONTROL.html
Print this Page | Comments | Reading(3)
Code: