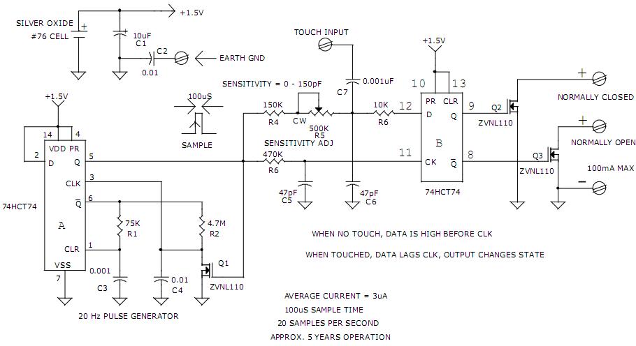
Published:2013/1/6 21:43:00 Author:muriel | Keyword: TOUCH ACTIVATED SWITCH, 1.5 VOLTS | From:SeekIC

Reprinted Url Of This Article:
http://www.seekic.com/circuit_diagram/Control_Circuit/TOUCH_ACTIVATED_SWITCH_NEEDS_15_VOLTS.html
Print this Page | Comments | Reading(3)
Code: