Published:2009/7/2 0:40:00 Author:May | From:SeekIC

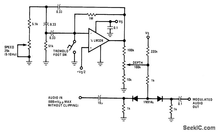
National LM324 opamp connected as phase-shift oscillator operates at variable rate between 5 and 10 Hz set by speed pot. Portion of oscillator output is taken from depth pot and used to modulate ON resistance of two 1N914 diodes operating as voltage-controlled attenuators. Input should be kept below 0.6 V P-P to avoid undesirable clipping. Used for producing special musical effects.- Audio Handbook, National Semiconductor, Santa Clara, GA, 1977, p 5-11-5-12.
Reprinted Url Of This Article:
http://www.seekic.com/circuit_diagram/Control_Circuit/TREMOLO_CONTROL.html
Print this Page | Comments | Reading(3)
Code: