Published:2009/6/30 1:40:00 Author:May | From:SeekIC

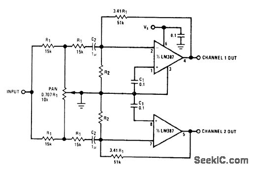
Provides smooth and accurate panoramic control of apparent microphone position between two output channels, as often required in mixing consoles at recording studios, Bequ ires only single linear pot. At each extreme of pot, gain is unity for one channel and zero for other. With pot centered, gains for both channels are -3 dB. R2 depends on supply voltage used, which can be from 9 to 30 V.- Audio Handbook, National Semicon-ductor, Santa Clara, CA, 1977, p 2-59-2-61.
Reprinted Url Of This Article:
http://www.seekic.com/circuit_diagram/Control_Circuit/TWO_CHANNEL_PANNING.html
Print this Page | Comments | Reading(3)
Code: