Published:2009/7/21 23:09:00 Author:Jessie | From:SeekIC

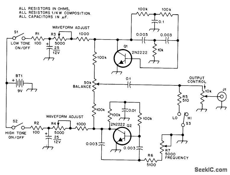
Twin-T transistor oscillators generate two distinct sine-wave AF signals for use in adjusting SSB transmitters. Q1 is fixed at about 1000 Hz, and Q2 is adjustable between 1000 and 1300 Hz, giving frequency difference of 0-300 Hz for use with scopes having 60-Hz horizontal sweep rate that permits display of one to five cycles of RF envelope pat-tern. Switches permit use of either oscillator separately.-F. Brown, The Two-Tone Tester, QST, Nov, 1978, p 22-24.
Reprinted Url Of This Article:
http://www.seekic.com/circuit_diagram/Control_Circuit/TWO_TONE_TESTER.html
Print this Page | Comments | Reading(3)
Code: