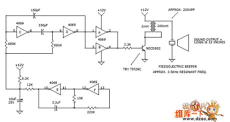
Published:2011/6/24 23:08:00 Author:qqtang | Keyword: frequency sweeping, alarm sound | From:SeekIC

Reprinted Url Of This Article:
http://www.seekic.com/circuit_diagram/Control_Circuit/The_120db_frequency_sweeping_alarm_sound_circuit.html
Print this Page | Comments | Reading(3)
Code: